前の画像
この写真の記事へ
次の画像
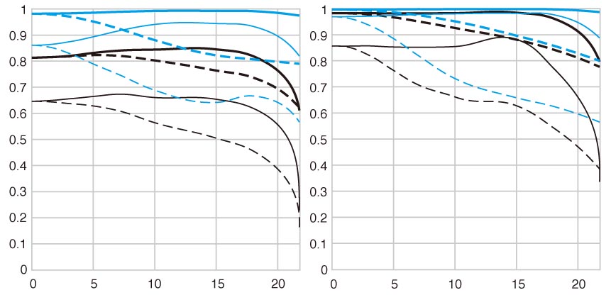
EF 70-200mm F2.8 L IS USMのMTF曲線(左:広角端、右:望遠端)
ニュース
キヤノンLレンズの定番「EF70-200mm F2.8L IS」が3代目に
2018年6月7日
「EF70-200mm F2.8L IS II」「EF300mm F4L」用のリング式三脚座
2015年6月24日